一文读懂AI智能体代币化平台Virtuals Protocol
作者:Teng Yan & ChappieOnChain,Chain of Thought;编译:金色财经ziaozou
1、本文摘要:
● AI Agent(智能体)的发布平台大赛已经开始,各家都想成为Agent的“OpenSea”。Virtuals Protocol是一个强有力的竞争者。
● Virtuals Protocol为创建、拥有和扩展代币化AI智能体提供了一个框架。
● 我们深入研究了Virtuals的智能合约,发现了一个无需许可的贡献和价值创造的复杂系统。
● AgentFactoryV3智能合约是这个框架的核心。该框架下,代币持有者可受益于AI智能体的收入,同时还激励对生态系统做出有意义的贡献。
● Virtuals上的每个AI智能体都是动态的,能够通过DAO进化自己的声音、视觉效果、数据和模型。
● 对于构建AI智能体的开发人员来说,选择合适的平台至关重要——Base将自己定位为以消费者为中心的AI智能体的首选中心。
Virtuals Protocol最近是该领域的热门话题。它最初只是一个不起眼的游戏公会(Path DAO),现在已经发展成为一个AI智能体的创建管理平台。
时机真是再好不过了。消费者对Truth Terminal和GOAT等平台的痴迷大爆发,而Virtuals就在那里等着,完美地把握住了这股潮流。
在AI meme币狂热的高峰期,VIRTUAL和其子产品LUNA正处于狂热的中心。
不过,让我们先停一停。投机虽然有趣,但它引发了一个更深层的隐藏在所有这些meme和大胆梦想背后的问题:“拥有”一个AI智能体到底意味着什么?
更准确的表述应该是:当你购买一个AI智能体的代币时,你真正拥有的是什么?
是否有实际的价值创造机制使它们不同于meme币?
这就是我们要着手解决的问题。于是我们深入研究了驱动Virtuals协议的智能合约。
我们想要了解拥有能够左右AI智能体成功的东西真正的含义,该协议如何使参与者能够积极参与塑造其发展,以及这种代币化AI智能体经济是否名副其实。
我们发现了以下情况。
2、AI通常是一笔数十亿美元的生意
早在2014年,我(ChappieOnChain)的任务就是寻找适合聊天应用的产品市场契合度。
我们偶然的一个发现出乎意料——而且令人格外愉快。即使是最简单的聊天机器人(比其先驱产品ELIZA先进不了多少),也能吸引一小群用户。
这些基于规则的机器人让对话持续进行,推动了惊人的参与度。
通过对市场的深入研究,我发现最具有产品市场契合度的产品是基于“IF this, THEN that”的聊天机器人程序开发的产品。名叫Talking Tom(会说话的汤姆猫)。

会说话的汤姆猫不仅仅是一只可爱的卡通猫。汤姆是交互设计的大师。通过巧妙的脚本,基于规则的行为,汤姆迷住了全世界的孩子,通过应用内购买产生了可观的收入:礼物、动画、服装等所有你能想到的。
但是,尽管它取得了巨大的成功,像我们这样的人却无法从这个数字现象中分得一杯羹。会说话的汤姆猫完全属于创作者,而我们其他人只能旁观(或购买另一套数字服装)。
快进十年,游戏彻底大变样了。
今天,大语言模型(LLM)的兴起打破了脚本机器人的局限性,创造了上下文感知的动态交互,吸引了更广泛的受众。
如果我们将其与区块链的代币化结合起来,突然之间,不可能变成了可能:将AI智能体的所有权、贡献和投资作为数字资产。
3、Agent市场大赛已开始
现在,我们正亲见一场全新大赛的苗头——让人想起NFT热潮。
所有人都在竞相成为2025年AI智能体热潮的OpenSea。
在2022年1月NFT热潮的高峰期,OpenSea以高达130亿美元的估值筹集了3亿美元融资。此前6个月前,它刚以15亿美元估值筹资1亿美元。半年内,估值增长了8倍。
不足为奇,AI智能体领域也出现了类似的淘金热,MyShell、Virtuals Protocol和Creator.bid等玩家都在争夺第一的位置。每天都会出现新玩家,比如Vvaidotfun。
想要做的事都非常相似:创建和代币化AI智能体,以娱乐为主要用例。
Virtuals Protocol引起了我们的注意,因为:
● 透明度:他们的智能合约是公开的,符合Web3的精神。这使得任何人都可以深入到他们的代码库中。所以我们也是这么做的。
● 牵引力:他们已经部署了一个直播AI智能体(LUNA),引发了轰动。还有一个链上风险投资智能体(SEKOIA),由Canonical Ventures的Anand Iyer投资支持。
● 市场领军者:在撰写本文时,Virtuals的VIRTUAL代币市值已超过5亿美元,处于领先地位。
4、Virtuals Protocol简介
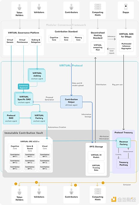
Virtuals Protocol的核心是一个支持创建、拥有和增长代币化AI智能体的框架。包括:
● 创建:根据“公平”标准设计新的代币化AI智能体。
● 盈利:代币持有者可以受益于AI智能体创收——如应用内购买、订阅或其他变现流。
● 贡献:该系统鼓励无需许可的贡献,允许任何人增强AI智能体的性能并分享其成功。
● 分发:通过社交媒体渠道扩大智能体的影响范围,将其转化为病毒式数字资产。
我们来分别了解这个过程的各部分,以及幕后的智能合约。

5、创建一个全新AI智能体
在Virtuals中创建AI智能体非常简单。
该平台有一个名为fun.virtuals的launchpad发布平台,很明显是受到了pump.fun的启发。你只需要填写一些基本信息来定义智能体的目的和性格。
但简单并不意味着混乱。如果任何人都能立即启动一个AI智能体,那么这个平台就会被淹没,推理费用也会失控。Virtuals部署了一个非常好的机制,在允许开放访问的同时保持高质量。

(1)蜕变之旅
创建智能体后,将启动一条绑定曲线。这条曲线定义了智能体的代币经济学,从总供应量10亿个FERC20代币(Fun ERC20的缩写)开始。
在智能体可以与世界互动之前,它必须达到4200美元的市值,并且绑定曲线只接收VIRTUAL代币作为支付代币。在这个阶段,买家购买的不是最终的AI智能体代币,而是FERC20代币。
可以把这些看作是智能体潜力的占位符或赌注。一旦达到4200美元的目标,智能体就会被激活,但仅限于在Virtuals Forum内。
当该AI智能体达到42万美元市值时,真正的转变就发生了,Virtuals称这个里程碑为“red-pilled”。此时,智能体经历了一系列关键性的变化:
● AI智能体可以在X上进行交互和转移。
● 就像破茧而出的蝴蝶,它蜕变了:
-AI智能体代币的总供应量与FERC20相同(10亿)
-使用AI智能体代币 VIRTUAL交易对创建一个UniswapV2流动性池。
-保留在绑定曲线中的AI智能体代币 VIRTUAL代币被发送到该UniswapV2池。
-存入智能体代币 VIRTUAL的LP代币具有10年的锁定期。
最后,FERC20代币持有者可以通过“unwrap功能”将其兑换为AI智能体代币。该功能利用新创建的Uniswap池,此过程会燃烧FERC20代币。
整个系统在可访问性和质量控制之间取得了微妙的平衡。通过将创建与里程碑和市值联系起来,Virtuals确保只有真正有吸引力的智能体才能进入更广泛的生态系统。
(2)Virtuals角色
但是,Virtuals不仅仅是一个与Uniswap V2池配对的新的智能体代币。
真正的创新在于该系统让代币持有者能够接受益于AI智能体的收入,同时激励他们对生态系统做出有意义的贡献。
这个框架的核心是AgentFactoryV3智能合约,它创建了几个关键组件:Agent Token(智能体代币)、NFT、veToken、DAO、Token-Bound Account (TBA:代币绑定账户)。

● Agent Token(智能体代币)
Agent代币是标准ERC-20代币,具有一些额外功能:Tax(税收)。
代币可以强制执行swap交换的税率。该协议将税收交换为VIRTUAL代币,并将其发送到指定的收件人地址。然后,这些VIRTUAL代币被用来回购和燃烧智能体代币,从而产生需求和通缩供应。通过这种方式,代币持有者可以间接受益于代理交易量/关注度。
● NFT
NFT的作用是AI代币的锚点,存储与其功能相关的所有关键地址。值得注意的是,它包括创建者的地址,授予创建者诸如提案批准以及将智能体迁移到未来协议版本的能力等特权。
但真正神奇的是第二种NFT:贡献型NFT。
这些NFT直接与AI智能体的四个核心属性联系在一起——模型、数据、语音和视觉。任何人都可以提出增强这些要素的建议。验证者(validators)评估贡献并为其分配积分,如果建议被采纳,贡献者将收到智能体代币奖励。
Virtuals突出的一个特性就是IP贡献者,这是它真正有趣的地方。
想象一下,有人创建了一个Joe Rogan AI智能体,通过他的播客和其他内容进行训练,并开始将其货币化。然后,真实的Joe Rogan可以(通过其委员会)找到Virtuals,要求分享由该AI 智能体产生的swap收入。如果获得批准,该智能合约将以编程方式将收入的一定比例分配给他。
这种设置允许IP所有者从他们的知识产权中获益,而无需直接参与。有了经济激励,这是否会让老牌创作者更容易融入这个生态系统呢?时间会证明一切,但这方面的潜力是巨大的。
● AgentveToken
你可以质押智能体代币/VIRTUAL LP代币来获得AgentveToken。这些veToken提供了可以委托给验证者的投票权。反过来,验证者通过审查对AI智能体的贡献,在生态系统中发挥着关键作用。通过授权给有效验证者,代币持有者可以分享准确验证的奖励,从而创建一个一致的激励系统。
● DAO
这个DAO不是普通的治理结构。
这是一种致力于改进AI智能体核心属性(数据集、模型、语音和视觉)的操作机制。
当提出一个AI智能体更新建议时,验证者会收到两个匿名版本的建议更新,并参与严格的评估过程,对每个版本进行10轮交互测试来打分。这种方法确保贡献是基于绩效的,更好地支持智能体的持续改进。
● 代币绑定账户(TBA)
代币绑定账户是由AI智能体本身控制的以太坊地址,允许它在链上采取自主行动。
这五个部分共同构成了一个高度协作运转良好的生态系统,旨在激励创新,同时协调创作者、贡献者和代币持有者的利益。
(3)以LUNA为例

让我们以LUNA为例。
LUNA不仅仅是你用来打赏AI智能体的代币。它是一种与智能体交互次数越多,价值就越高的代币。
提供Luna访问权限的应用程序收取推理费,目前支持VIRTUAL代币支付。这笔收入将用于通过VIRTUAL/LUNA池回购LUNA代币。购买的代币随后被燃烧,减少总供应量,产生通缩效应。
Luna还有一个打赏功能。用户可以在LUNA中打赏以触发动画或其他动作。这些打赏直接进入Luna的链上钱包,由其自主控制。这种自主性带来了有趣的用户互动,有些人试图用甜言蜜语说服Luna给他们发放空投。
此外,当用户将VIRTUAL兑换成LUNA时,还可以获得税收收入。虽然目前还没有对swap征税,但未来的治理可以实现这一功能,为生态系统增加另一层收入。

Virtuals中的每个AI智能体都是动态的,不断进化发展。智能体模型可以改变,其数据库可以扩展。
AI智能体的核心由两个基本元素构成:
● 系统:促成贡献、促进增长并最终推动AI智能体实现其既定目标的协调机制
● 创意火花:充满想象力的愿景为智能体注入生命,使其走上与众不同的道路,并定义其在生态系统中的角色。
当你拥有一个AI智能体代币时,你就拥有了这两种力量。它的价值取决于它所吸引的创造力和系统维持增长的能力。
通过这种方式,持有智能体代币意味着将受益于创新和效用持续不断的交融发展。
Luna的去中心化程度如何?
Virtuals在这方面得满分。虽然运行智能体需要主动服务器维护,但所有基本数据都存储在链上或IPFS中。这意味着如果服务器离线,LUNA的操作仍然可以在没有集中监督的情况下继续进行。
在我们看来,相对于其他AI智能体平台,这种去中心化和自主性的结合使得Virtuals Protocol尤为特别。

所有VIRTUAL代币如今都在流通中,没有进一步的解锁。VIRTUAL的总供应量为10亿。以目前0.50美元的价格计算,这相当于5亿美元的流通市值和FDV。
● 60%分发给公众。Virtual之前是Path DAO(游戏公会),之后才转变为现在的形式。早在2023年12月,PATH代币与VIRTUAL代币的汇率为1:1。
● 5%预留给流动性资金池。
● 35%的代币位于生态系统金库中,由DAO控制,每年最多发放10%,并且需经治理批准。
Virtual代币在激励最佳AI智能体方面发挥着另一个非常重要的作用。6千万VIRTUAL将被发送给前3大智能体代币/Virtual流动性池。
目前,约45%的代币位于Base上,而55%在以太坊上(最大的持有者是生态系统金库)。VIRTUAL持有者超过58500人,分布相当广泛。

截至11月18日,在Virtuals上共发布了1877个智能体代币,总共花费了190.5万VIRTUAL(合95万美元)来创建智能体代币。智能体代币持有者数量为21,200多个。
6、我们的想法
(1)Virtuals的深度远超我们最初的想象
当我们第一次开始在Virtuals上探索AI meme币时,我们觉得看到的应该是没有效用或价值累积机制的简单代币。但我们错了。
Virtuals以其无需许可贡献和价值创建的复杂系统让我们感到惊讶。
随着更多Crypto AI基础设施和工具的出现,Virtuals的发展潜力变得更加明显——促进智能体更加无缝地进行链上交互。
最让我们兴奋的是:
● 钱包的使用。Virtuals上没有其他AI智能体能够真正使用钱包(需要超过1.26亿的市值)。当这种情况发生时,我们期望看到:
-采用链上工具生产定制内容的AI智能体(想想NFT、mem币,甚至是对美国大选的预测)。
-AI智能体合作伙伴关系,以合并社区为目标购买其他代币。
-繁殖后代,推出自己的AI智能体。这已经发生了!
● Prompt-to-earn。如果与AI智能体的互动可以奖励用户有价值的prompt(提示),从而提高他们的知识库或与他人互动的能力,这将创造一个引人注目的飞轮效应。这可以提供中心化平台难以与之竞争的用户体验。
(2)选择合适的平台很重要
如果你是一名开发AI智能体的开发者,那么选择一个能够让你创造出新颖且吸引人的用户体验的平台是非常重要的。你可以很容易地在pump.fun上创建一个meme币。有趣的是,它与X上的AI智能体联系在一起,但这种联系充其量是脆弱的。
从技术角度来看,Virtuals提供了使这些连接有意义且有效的基础设施。该团队有一个雄心勃勃的愿景,希望为链上所有AI智能体的沟通设定标准。我们总是喜欢搞出大动静不是吗?
(3)Base正在成为一个消费者AI中心
Virtuals是基于Base创建的,它正在迅速成为一个以消费者为中心的AI智能体的强大生态系统。Base有50多个团队构建AI智能体项目,提供可组合性,强大的品牌,出色的AI SDK以及不断增长的网络效应。
你也想在其他创新者正在进行开发创建的地方大展拳脚,因为那里是用户流动性自然聚集之地。虽然一些链严重依赖投机和赌博,但Base正在成为AI智能体领域重大创新的首选平台。

最后一点:说到底,平台只是平台而已。
它们的潜力是由在它们之上的创建者的创造力和聪明才智释放出来的。Virtuals的成功最终取决于培育一个充满活力的开发者生态系统,鼓励创建者使用它的工具来创建有趣、创新和吸引人的AI智能体。