科技企业的比特币之路:微软婉拒,特斯拉持币,MicroStrategy 拿下里程碑
撰文:陀螺财经
上一周的市场,跌宕起伏。
政策面上一切欣欣向荣,降息预期增强,特朗普示好仍在持续。但消息面,就是有人欢喜有人忧。先是谷歌量子计算机引发恐慌,再是微软投票否决比特币投资提案,短暂的给市场 FOMO 降了一下温,主流货币插针,山寨币迎来重挫;但另一方面,MicroStrategy 在上周末成功纳入纳斯达克 100 指数,又给市场再度添了一把火。
从目前来看,在 12 月降息将至的背景下,市场情绪仍然高涨,价格支撑带正逐渐抬升。但仅从科技企业而言,对于比特币的路径分化还在继续。
12 月 14 日,据纳斯达克官方显示,MicroStrategy(MSTR) 已正式被纳入纳斯达克 100 指数,以超过 980 亿美元的市值成为纳斯达克 100 指数中第 40 大公司。同时添加的企业还有数据分析公司 Palantir Technologies、泰瑟枪制造商 Axon Enterprise,而基因测序设备商 Illumina、AI 服务器制造商 Super Micro Computer 和疫苗制造商 Moderna 则被移除,新指数将于 12 月 23 日市场开盘前生效。

实际上,在正式公布的几天之前,Crypto Briefing 就对该消息进行了报道,后续还引发了 Polymarket 上对于指数能否正式纳入的投票。正是由于此,在本消息确认之初,市场并未显著上涨,反而因为卖消息导致主流货币略有震荡。
但时间来到今日,配合大概率降息的基本面,市场不出意外的开始拉涨,比特币短时突破 10600,再创新高,而以太坊也冲破 4000 美元,加密板块更是全线上涨,RWA 板块领涨 7.23%,沉寂已久的 NFT 板块也上升 7.06%。

纳斯达克 100 指数为何有如此大的魅力? 从介绍来看,纳斯达克 100 指数成立于 1985 年,已然具有悠久的历史,是纳斯达克交易所基于所内的上市公司选取的市值与影响力最大的 100 只股票,股票集中在科技、消费、医疗、工业和通讯等行业,以科技股为主。与标普 500、纳斯达克综合指数不同的是,纳斯达克 100 指数只选取非金融类企业,成分股中没有金融机构。
目前,该指数已然覆盖了众多耳熟能详的知名科技企业,例如苹果、微软、谷歌、亚马逊、特斯拉、Meta、英伟达、英特尔。从表现而言,相比于标普 500 指数,纳斯达克 100 指数近 10 年的涨幅要高出一倍,具备显著的高收益、高波动特征,今年,受科技板块上扬影响,纳斯达克 100 指数上涨超过 30%。
发展至今,已然有诸多的大型投资者对该指数青睐有加,值得注意的是 Invesco QQQ 信托基金,纳斯达克 100 指数是该基金的追踪基础,该基金规模已达到 3200 亿美元。而根据彭博分析师 James Seyffart 的报告,全球约有 4510 亿美元的 ETF 直接跟踪纳斯达克 100 指数,当指数再刷新时,全球 ETF 将至少买入 220 亿美元,购买 19 只不同的股票,按此标准,约有 21 亿美元的新资金会涌入 MicroStrategy。
可以看出,纳斯达克 100 指数虽不如标普 500 等综指如雷贯耳,但在传统金融世界仍具有较高的知名度与认可度,而 MicroStrategy 作为首个被纳入指数的加密成分股,无疑反映出加密领域持续增长的影响力,不仅拓宽了投资者渠道,也标志着加密企业进入传统金融世界的分水岭。不论是对个股还是对加密板块,股指的纳入都有着深远的意义。
至于为何能被纳入指数,原因就相当直接,市值压倒一切。纳斯达克 100 指数的纳入机制相对宽松,包括市值排名位列前 100、股票的平均日交易量必须至少为 200000 股等,但对盈利能力无明确规定。
从 MicroStrategy 本身而言,自 2020 年开始购买比特币以来,在激进加密支持者创始人 Michael Saylor 的推动下,其已然成为加密企业在华尔街的明星代表。从商业模式而言,最初以 BI 软件起家的 MicroStrategy 现在的业务重心完全围绕比特币,公司的估值模型依赖于市值溢价率,通过股本稀释融资来增厚 BTC 持仓量,提升每股 BTC 持仓,从而推高公司市值。简单而言,即通过设计股权与比特币之间的分配比例,凭借债券和卖股来购买比特币,再通过比特币增值实现资本运转。
今年以来,MicroStrategy 发行了超过 60 亿美元的可转换票据以筹钱买币,截至 2024 年 12 月 8 日,MicroStrategy 以约 256 亿美元的价格收购 423,650 枚 BTC,价格约为每枚比特币 60324 美元,成为了全球持有比特币最多的上市企业。
在比特币价值上涨现实背景下,MicroStrategy 也随之一路飞升,仅仅今年股价就上涨超过 500%,最高飙升至 543 美元,成交量更是惊人,单日交易量甚至一度超过超越英伟达和特斯拉两大如日中天的科技企业,目前,MicroStrategy 市值接近 980 亿美元,跻身美国上市公司市值前 100。
狂飙的收益在市场掀起轩然大波,知名做空机构香橼都瞄准了该机构,认为其股价溢价已然过高,但MicroStrategy仍然在市场点燃策略跟随热潮。今年,比特币矿企 Marathon Digital、Riot Platforms、Core Scientific、Terawulf 和 Bitdeer 等均效仿 MicroStrategy 通过类似可转债融资购入比特币。
在此背景下,影响力大、赚钱效应强悍、高估值高市值的 MicroStrategy 被纳入 100 指数也无可厚非。而随着对传统投资者敞口的增加,其股价仍有进一步上涨的可能,这也意味着其有更多的资本购买比特币,就在 12 月 13 日,创始人还发图暗示将购买更多的比特币。
值得注意的是,纳入指数也让这家企业引来了更多的争议。例如纳斯达克明确要求需要非金融企业,而 MicroStrategy 虽然顶着科技企业的名头,但内里完全是囤币炒币的比特币投资企业,或者说更类似于比特币 ETF,创始人甚至扬言称 MicroStrategy 将成为「比特币银行」。
对此,RIA Advisors 的投资组合经理 Michael Lebowitz 就直言,「这本质上是一家没有比特币就会死的企业。」财报也确实如此显示,根据其 Q3 财报,2024 财年前三财季累计收入 3.43 亿美元,去年同期累计收入为 3.72 亿美元,同比减少 7.81%,在 2024 财年前三财季累计净亏损 4.96 亿美元。而从软件业务来看,Q3 软件业务总收入仅为 1.161 亿美元,同比下降 10.3%。

但积极的是,FASB 公允价值会计规则今日正式生效,在新会计规则下,企业可以按照增值总价格计入比特币,而非购入价格,给了诸如 MicroStrategy 等加密企业更多的操作空间。可以预见,在明年 2 月的财报季,绝大部分加密企业都将拥有更为亮眼的业绩表现。
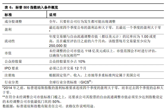
质疑虽在,但市场的期盼也更远。由于公司性质问题,MicroStrategy 的 100 指数之旅或许不会长远。彭博分析师 James Seyffart 表示,ICB 可能会选择在 3 月份的下一次变更期间将 MicroStrategy 重新归类为金融股。但在纳斯达克的小目标完成后,更为广谱性的标普 500 成为了市场希望 MicroStrategy 迈进的下一个里程碑。标普 500 在公司属性上更为宽容,对盈利能力却设置了更高的门槛,要求最近连续四个季度盈利总和大于零,尽管与 MicroStrategy 存在背离,但在新政府与新会计准则的基础下,市场仍抱有一定希望。

这厢解决了高溢价问题,那厢的微软却给了市场倒了一泼冷水。
在 MicroStrategy 传出指数纳入之前,12 月 11 日,微软针对「将比特币纳入公司资产负债表」这一提案做出了最终投票。与此前预测的类似,尽管Michael Saylor用三分钟的激动人心的演讲试图说服微软股东支持这一决定,但专家仍认为不能保证投资加密货币会提高投资组合的回报,最终正如董事会在此前的态度,微软副总法律顾问 Keith Dolliver 在股东大会的网络直播中表示提案被正式否决。
基于这一案例,亚马逊在 4 月的类似提案也大概率会被否决。受此影响,比特币在当时一度跌破了 9.5 万美元。实际上,老生常谈的是,对于手握巨额现金的知名的科技巨头而言,波动性是需要考虑的关键环节。多数科技巨头在投资时会采取保守稳健的财务策略,而非追求波动剧烈的风险收益。相比于此类收益,战略收购与持续研发投入显然更符合科技巨头的长期价值观。此外,科技巨头更注重社会效应,而比特币等加密资产带来的高额能源损耗却恰好与巨头鼓吹的绿色理念相悖,甚至会带来一定的监管风险,这也是巨头企业不愿尝试的原因之一。
无法否认的是,科技企业持有比特币已然成为一种潮流。根据 DL news 的数据,迄今为止,约有 144 家公司在资产负债表上持有比特币。但纵观科技企业对于比特币的态度,却呈现出明显的分化,主要分成三条路径,一是激进型代表 MicroStrategy,直接围绕比特币建立业务,效仿者也多为加密企业;一类是保守型巨头诸如微软、亚马逊,追求稳健安全,持观望态度,不会轻易涉足;还有一类则位于中间地带,选择持有比特币,均以主营业务为核心,但态度细分亦有不同,或是将比特币视为资产配置的一环,例如马斯克领导的特斯拉、SpaceX,特斯里现已持有比特币9720 枚,又或是为业务配合影响炒作,此类型以业务增长受限的企业为主。
但从目前而言,科技企业的态度分化并不会影响到市场的激昂情绪,虽然巨头保持审慎,但其他追求收益的其他企业显然不会放慢角度,毕竟比特币策略简单易施行,且还能获得难得的增长收益。广义上来看,在特朗普领导的加密支持政府任期内,在美股市场,比特币大概率将拥有与 AI 比肩的炒作潜力,代表着新的增值方向,无论出于品牌营销还是为了资产配置,又或是为稳定股价,在可能出现的增长螺旋下,众多企业,尤其是主营业务遭遇瓶颈的上市企业,不会轻易将其放弃。因此,随着加密主流化的演进,企业布局只会日益增多,即便不是巨头,也仍然代表着广泛庞大的现金流。
另一方面,特朗普效应也还在持续。12 月 15 日,特朗普在采访中再次表示会建立类似于石油储备的比特币战略储备,并将在「加密货币领域做出一些伟大的事情」。与预期相符,在政策面的强力支持下,加密市场的看涨仍然会相当强劲。市场已经给出了投票,比特币持有者的密集价格带正从 9.5 万美元向着 10.05 万美元抬升。