Grass网络:如何通过共享互联网资源获取收益?
Grass 是部署在 Solana 链上,结合 AI、Depin 和 Solana 技术的项目,定位为 AI 的数据层。它是一个去中心化的网络抓取平台,旨在帮助公司和非营利组织通过利用未使用的互联网带宽来训练人工智能(AI)。它通过浏览器扩展应用实现网络抓取,利用个人的未使用互联网带宽,并以 Grass Points 奖励用户,Grass 通过让用户分享未使用的互联网带宽资源,旨在重新定义互联网激励结构,让用户直接从网络中受益,并确保互联网的价值掌握在用户手中。目前,该网络有 200 多万个用户运行节点,为 AI 模型抓取了大量数据。
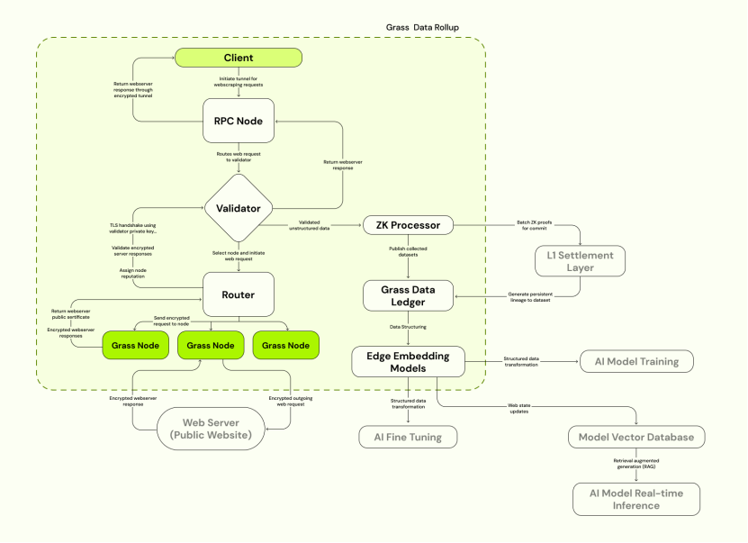
Grass 主权数据 Rollup 是 Grass 在 Solana 上专门构建的网络,它使协议能够处理从数据源到处理、验证和构建数据集的所有事务。该网络围绕验证器 Validator(发出数据收集指令)、路由器 Router(管理 Web 请求分发)以及 Grass 节点 Node(用户用来贡献其闲置的网络资源)构建。具体架构如下:
验证器 Validator:接收、验证和按批处理路由器的 Web 交易。然后,生成 ZK 证明以检查链上的会话数据。链上证明可以在数据集中引用,以验证数据来源并在整个生命周期内跟踪其谱系。验证器集将从最初的单一验证器的中心化框架过渡到去中心化的验证器委员会。
路由器 Router:将 Grass 节点连接到验证器。路由器使节点网络保持可追溯性,并中继带宽。Grass 按通过中继提供的总验证带宽比例激励其运行。 Router 负责向网络中的验证器报告以下指标:每个传入和传出请求的大小(以字节为单位);每个节点的延迟和验证器的延迟;每个连接节点的网络状态。
Grass 节点 Node:利用用户未使用的带宽和中继流量,以便网络可以抓取公共 Web 数据(而非用户的个人数据)。运行节点是免费的,运行节点的人(节点操作员)按通过其中继的数据而获得报酬。
Zk 处理器 ZK Processor:批量处理所有 Web 请求的会话数据的有效性证明,并将证明提交到L1 区块链。此操作会永久记录网络上执行的每一次抓取行为。这也为全面了解 AI 训练数据的来源奠定了基础。
Grass 数据账本 Grass Data Ledger:这是被抓取的数据和L1结算层之间的纽带。账本是一种不可变的数据结构,它托管完整的数据集并将数据链接到其相应的链上证明,是确保数据来源的数据存储库。
边缘嵌入模型 Edge Embedding Models:这是将非结构化 Web 数据转换为结构化模型的过程。这包括所有必要的预处理步骤,确保收集的原始数据经过清理、规范化和结构化,格式符合 AI 模型的要求。
在上述的架构中,Grass 网络处于客户端和 Web 服务器之间,客户端发出 Web 请求,这些请求通过验证器发送,最终通过 Grass 节点路由。无论客户端请求哪个网站,其服务器都会响应 Web 请求,允许其数据被抓取并发送回线路。然后,它将被清理、处理并准备用于训练下一代 AI 模型。
这个过程需要了解两个主要的附加功能:Grass 数据分类账和 ZK 处理器。
Grass 数据账本是所有数据最终存储的地方,它是 Grass 抓取的每个数据集的永久账本,嵌入了元数据,从起源时刻记录其最开始的谱系。每个数据集的元数据证明将存储在 Solana 的结算层上,结算数据本身也通过账本提供。
ZK 处理器的目的是帮助记录 Grass 网络上抓取的数据集的来源。过程如下:当网络上的节点(即安装了 Grass 扩展的用户)向给定网站发送 Web 请求时,它会返回一个加密响应,其中包括节点请求的所有数据。这就是数据集诞生的时刻,即需要记录的起源时刻,同时也是记录元数据的时刻。它包含许多字段,如会话密钥、抓取的网站 URL、目标网站 IP 地址、交易时间戳,当然还有数据本身。得益于这些必要的信息和网站来源清晰的数据集,AI 模型可以得到正确且忠实的训练。
ZK 处理器可以使需要在链上结算的数据不被 Solana 验证器看到。此外,未来将在 Grass 上执行的大量 Web 请求将超出L1能承受的吞吐量。Grass 很快就会扩展到每分钟执行数千万个 Web 请求的水平,并且每个请求的元数据都需要在链上结算。如果没有 ZK 处理器先进行证明和按批处理,就不可能将这些交易提交给 L1。因此,Rollup 是实现计划目标的唯一可能方法。
除了记录数据集的来源网站之外,元数据还指示它通过网络上的哪个节点路由。这意味着每当一个节点抓取网络时,都可以因其作出的贡献而获得奖励,而无需透露任何自己的身份信息。这使得 Grass 可以按比例奖励节点,抓取数据更多、更有价值的节点将获得更多的激励,这一机制将显著提高全球最热门地区的奖励,最终鼓励这些地区的人注册并增加网络容量。加入的网络规模越大,Grass 可抓取的容量就越大,存储的网络数据存储库就越大。数据越多则意味着 Grass 可以为需要训练数据的人工智能实验室提供更多数据,从而激励网络继续增长。
Grass 节点运行是免费的,充当网络通向互联网的网关。节点运营商(即应用程序用户)会因通过其节点中继的流量而获得奖励,并根据其声誉得分和地理需求获得网络流量。
Grass 节点有两个主要用途:传递由客户端发起并由验证器指示的流量(即 Web 请求);将加密的 Web 服务器响应返回到指定的路由器。

节点支持的系统如上图所示,运行节点的流程也很简单:创建帐户、下载 Grass 桌面应用程序、连接到网络即可。
连接后,节点会自动在网络上注册。运营商负责维护网络正常运行时间,以便节点可以将网络请求转发到公共网络服务器。发送到 Grass 节点的每个请求都是一个加密的数据包。数据包仅向每个数据包目的地上的节点提供方向。网络请求通过所有相关方的数字签名进行身份验证。这些签名将验证请求的合法性,确定是否应将其转发到目标网络服务器(即公共网站)。此加密流程可防止数据篡改,并确保验证器可以准确测量每个节点的声誉。
节点声誉评分主要包括以下几点:
完整性:评估数据是否完整,评估数据集是否包含预期用例所需的所有必要数据点。
一致性:检查不同数据集或同一数据集内随时间变化的数据一致性。
及时性:衡量数据在需要时是否是最新的。
可用性:评估每个节点的数据可用程度。
在安全机制方面,Grass 网络不使用用户节点(即计算机)或查看用户在计算机上执行的任何操作。它所做的只是通过用户的 IP 地址路由互联网流量,与用户的活动完全无关。这意味着 Grass 对用户的个人数据的访问为零,被抓取的数据 100% 来源于公共网络数据。
此外,Grass 使用带宽加密来确保所有用户在共享互联网连接时都受到保护。Grass 还与领先的网络安全合规审计公司 AppEsteem 合作,AppEsteem 24 小时监控 Grass 的产品是否存在漏洞、泄漏、后门和恶意软件,以确保用户的安全性。AppEsteem 认证在网络安全行业享有很高的声誉,获得该认证意味着 Grass 的产品也被顶级反恶意软件应用程序列入白名单,包括 Avast、Microsoft Defender、McAfee、AVG 等。
Grass token 的持有者可以通过以下几种方式参与 Grass 网络:
交易和回购:去中心化后,Grass 将用于支持网络抓取交易、数据集购买和 LCR(实时上下文检索)使用。
质押和奖励:将 Grass 质押到路由器以促进网络流量,并因对网络安全做出贡献而获得奖励。
网络治理:参与 Grass 网络的发展,包括提议和投票支持网络改进、协调与哪些组织合作以及确定所有利益相关者的激励机制。
据 Dune 网站统计,目前,Grass 的质押年化收益率在 45% 左右,约有 33% 的 grass token 参与了质押,质押数量超过了 2600 万。
路由器(Router)充当分散的枢纽,连接所有网络节点并管理验证器的 Web 请求的传入和传出。Router 运行受到激励,奖励与委托给每个路由器的质押量成比例。通过 Router 中继路由的所有流量都经过加密和计量,以确保安全性和性能。


目前,各个 Router 的质押量如上图所示,用户可以将 Grass 质押到 Router 代表获得收益,每个 Router 的佣金不同。
目前 DBunker 的 Grass 质押量约为 143 万,最小质押周期为 7 天,佣金为 10% 。(数据来源https://www.grassfoundation.io/stake/delegations)用户只需要点击 STAKE 即可连接钱包,质押 Grass,获取 Router 质押收益。
Grass 致力于构建一个公正、开放的去中心化数据层,旨在解决当前互联网数据提取的伦理问题及数据质量问题,反对由少数大公司控制的数据垄断现象。在技术架构和特性方面,Grass 通过构建数据 Rollup,引入了记录所有数据集来源的元数据机制。这些数据的 ZK 证明被存储在L1结算层上,而元数据本身最终将与其底层数据集绑定,因为这些数据集本身存储在 Grass 的数据分类账上。因此,ZK 证明为提高透明度和为节点提供商提供与其执行的工作量成比例的奖励奠定了基础,这也是激励 Grass 网络扩张的重要因素。
Grass 专注于加密货币与 AI 交叉领域的数据,与闭源、集中式 AI 的传统参与者不同,它是 AI 数据的原始去中心化来源。作为web3浪潮中的重要参与者,Grass 通过去中心化技术,为 AI 公司和协议构建一个公正、开放的数据层,以市场需求为切入点,发展前景可期。