特朗普及新内阁执政思路全景图(完整版)
来源:泽平宏观
2025年1月20日,特朗普将正式宣誓就职美国总统。目前,特朗普已启动内阁成员和重要官员提名工作,新内阁的执政思路逐渐明朗,对华政策逐渐清晰。
特朗普重返白宫后,中美关系走向何方?中国如何应对?

1 美国内阁概览
美国奉行“三权分立”制度,国会两院、最高法院和总统分别享有立法权、司法权和行政权,宪法通过制衡制度来限制各分支的作用。最高法院有权宣布国会颁布的法律或总统采取的行动不符合宪法规定;而国会则可以弹劾总统、联邦司法和法官。
总统可以向国会提出立法提议,并有权否决国会通过的法令、有权提名大法官人选;可以通过签署行政令的方式,绕过国会自主行使对外缔约权。总统行政办公室和内阁辅助总统执政。
总统行政办公室架构起始于1939年,罗斯福总统的第二个任期创立行政办公室,由办公厅和预算局组成。此后,通过总统行政命令等方式,设立经济顾问委员会、国土安全委员会、美国贸易代表办公室、国土安全办公室等行政机构。目前,行政办公室成员涵盖幕僚、顾问,以及直接向总统负责人员和机关,办公室由白宫办公厅主任负责。一般来说,除内阁级别负责人外,总统行政办公室成员不需要通过参议院审核。
总统内阁架构起始于1789年,更多作为辅助总统施政的机构,一般由副总统和15位内阁部长作为主要成员,包括副总统、国务卿、财政部长、国防部长、司法部长、内政部长、农业部长、商务部长、劳工部长、卫生与公共服务部长、住房与城市发展部长、交通部长、能源部长、教育部长、退伍军人事务部长、国土安全部长等。
总统会根据需要提拔一些官员至阁员级别,包括白宫办公厅主任、环境保护局局长、行政管理和预算局局长、国家情报总监、贸易代表、驻联合国大使、经济顾问委员会主席、小企业管理局局长等。特朗普在上一任期提名国家情报总监、中央情报局长入阁,取消经济顾问委员会主席阁员资格;拜登在任期内提名科学和技术政策办公室主任入阁,取消驻联合国大使阁员资格。

2 特朗普及其内阁思想全景图
11月6日,特朗普宣布赢得大选,并启动“特朗普2.0”内阁成员和重要官员提名工作。截至11月23日,外交、国防、司法、内政等领域团队雏形基本形成。
国家外交和安全领域,提名马尔科·卢比奥任国务卿,提名迈克·沃尔茨任国家安全顾问,释放对华强硬信号。提名皮特·赫格塞斯任国防部长,提名克里斯蒂·诺姆任国土安全部部长,提名汤姆·霍曼任国家边境事务负责人(“边境沙皇”);提名伊莉丝·史特芬尼克任美国驻联合国大使,提名史蒂夫·威特科夫任中东特使;提名约翰·拉特克利夫任中央情报局局长,提名塔尔西·加巴德任国家情报总监。
内政领域,提名苏西·威尔斯任白宫办公厅主任(幕僚长),提名斯蒂芬·米勒任白宫办公厅副主任;提名李·泽尔丁任环境保护局局长,提名埃隆·马斯克和维韦克·拉马斯瓦米领导政府效率部,提名马特·盖茨任司法部部长。
特朗普已提名官员中,具有商业和媒体背景人选占比高于往届总统、内阁种族多元化程度低、白人男性占比偏高,该特点在上一任期也有所体现。回顾里根到特朗普(第一任期)等总统内阁初期提名,特朗普内阁团队白人男性占比最高,包容女性、但占比较低,种族多元化程度低;此外,具有商人背景的官员占比偏高,政府官员占比较低。


上一任期内阁成员流动率高,特朗普曾因“意见不一致”等问题更换三名幕僚长、三名国土安全部长和两任国防部长。本次提名,特朗普更重视和偏好与其“意识形态高度一致、或意识形态更极端化”的人选,提升未来四年贸易、移民、军事等领域的执行力。在已提名人选中,国务卿卢比奥、中情局局长拉特克利夫、国防部长赫格塞斯和国家安全顾问沃尔兹主张对华强硬,或将加剧中美在贸易、金融、科技、军事和地缘领域冲突。


具体来看,
1)国务卿候选人马尔科·卢比奥,负责特朗普政府外交和国际事务。卢比奥偏“干涉主义”和“鹰派”,外交经验丰富、态度强硬。曾支持美国入侵伊拉克、制裁伊朗等,支持以色列。
近年来卢比奥对华全面鹰派,涵盖金融、贸易、人权等领域,认为中国崛起威胁美国地位。2021年发起关于禁止美国证券交易所上市威胁国家安全的中国企业的提案;干涉人权,呼吁抵制进口新疆产品;批评美国政府允许中国加入WTO行为;认为中国外交行为以及“一带一路”倡议正在威胁美国霸权地位。11月,卢比奥在《经济学人》发表文章称,美国应结束俄乌战争和中东战争,将战略目标转向中国。
2)国家安全顾问候选人迈克·沃尔茨,职务无需参议院确认,由总统直接任命。特朗普认为沃尔兹是“用实力实现和平”的捍卫者。沃尔兹曾服役于美国陆军,被派驻阿富汗、中东和非洲等地,军事经验丰富;曾担任国防部长唐纳德·拉姆斯菲尔德和罗伯特·盖茨的国防政策主管,作为反恐顾问服务前副总统迪克·切尼。
沃尔兹与卢比奥都是共和党内对华立场鹰派的代表,认为中国是“生存威胁(existential threat)”。2020年作为众议院中国特别小组成员,发布长达140多页的《中国工作组报告(CHINA TASK FORCE)》,涉及意识形态、供应链、国家安全、科技、经济能源、竞争等事项,报告包括82项关键点和400项前瞻性建议。此外,提议禁止美国联邦储蓄计划(TSP)投资于中国和俄罗斯等;支持与亚洲盟友建立良好关系以制约中国。
3)白宫办公厅主任(幕僚长)候选人苏西·威尔斯,深受特朗普信任,将是美国历史上第一位被任命为白宫办公厅主任的女性,沟通和管理经验相对丰富,但政治经验不足。
苏西·威尔斯长期服务于共和党竞选活动,Politico曾将其评为“令人恐惧且鲜为人知的政治人物”。1980年服务里根竞选活动,2010年帮助商人里克·斯科特当选佛罗里达州州长,结束民主党控制;2016年参与特朗普竞选活动,负责佛罗里达州运营;2018年特朗普委派其帮助罗恩·桑德蒂斯竞选佛罗里达州州长。2021年担任特朗普“拯救美国”行动CEO,2022年担任特朗普竞选经理。11月7日,特朗普提名苏西·威尔斯为白宫办公厅主任,负责总统行政办公厅事务。
4)商务部部长候选人霍华德·卢特尼克,商人背景,是Cantor Fitzgerald和BGC集团的董事长兼首席执行官。在2020和2024年大选中为特朗普举办多场筹款活动。政治主张看,支持特朗普广泛征收关税和高关税政策,鼓励加密货币以及制造业回流。卢特尼克兼顾负责美国贸易代表办公室,执行“关税和贸易议程”,保障特朗普“普征关税”、“打击不公平贸易”、“制造业回流”等承诺顺利推进。特朗普未来在经贸谈判、关税贸易、促进出口、不公平竞争将出现更系统的管制。
5)美国贸易代表候选人贾米森·格里尔,法律背景,曾在King&Spalding律师事务所负责国内企业贸易救济问题、进出口合规及投资安全事务。2017 - 2021 年期间担任贸易代表莱特希泽副手,负责对华关税制定与谈判。特朗普认为,格里尔能够控制美国巨额贸易逆差,捍卫制造业、农业和服务业。
6)财政部长候选人斯科特·贝森特,商人背景,是全球宏观投资公司 Key SquareGroup创始人。2016年为特朗普总统竞选活动捐赠100万美元;2024年为特朗普举办多场筹款活动,为胜选做出重要贡献。贝森特建议将安倍晋三“三支箭”计划纳入特朗普经济政策蓝图中,呼吁实施放松管制、增加能源生产、降低赤字至3%,刺激美国GDP到达3%等。值得注意的是,贝森特主张与特朗普的“弱美元促进出口”策略并不一致,特朗普或在贸易领域削弱财政部长权利。
7)国防部长候选人彼得·赫格塞斯,“军人 媒体人”背景,负责国家安全和军事战略事务,监督军事和国防情况;拥有军队和媒体背景,偏保守派,关注退伍军人福利待遇。在福克斯新闻中影响力较高,是《福克斯与朋友周末》联合主持人、退役军人,曾参与伊拉克战争和阿富汗战争。曾在福克斯电视台两次采访特朗普,并成为特朗普最大的捍卫者之一。
8)中央情报局局长候选人约翰·拉特克利夫,负责美国情报机构工作;曾担任特朗普政府的国家情报总监,对华态度强硬。拉特克利夫曾在《华尔街日报》专栏中强调中国是“对美国的最大威胁,也是自二战以来对全世界民主和自由的最大威胁”。
9)国家边境事务负责人汤姆·霍曼,在特朗普第一任期内担任移民和海关执法局代理局长。
10)国土安全部候选人克里斯蒂·诺姆,负责国家安全、应急管理和移民政策,支持特朗普移民政策。
11)特朗普新设政府效率部,由埃隆·马斯克和维韦克·拉马斯瓦米共同领导。该部门旨在削减联邦政府开支、重组机构、提高政府效能。但总统“不能单方面重组政府机构”,需要“向国会申请重组权”,重组和裁撤问题或将面临两党共同反对,推进较难。
埃隆·马斯克 ,商人背景,为SpaceX创始人、特斯拉公司CEO、X(前身为Twitter)拥有者、OpenAI联合创始人。商业板块涉及商业航天、新能源车、社交平台、人工智能、基建、银行等领域,对华相对友好。央视新闻报道显示,马斯克商业板块严重依赖联邦政府的合同和规则。而拜登政府过去四年对其相当冷淡。2024年初马斯克宣布支持特朗普竞选活动,并成为第二大个人捐助者,捐助资金超1.1亿美元,在七大摇摆州宣传中发挥重要作用。为此,特朗普对电动车态度从反对转为支持。从政治立场看,马斯克主张精简联邦政府机构,裁减联邦工作人员,认为可以节约“政府预算2万亿美元”。
维韦克·拉马斯瓦米,印度裔商人背景,涉及生物技术和金融领域,是副总统万斯的好友。从政治立场看,拉马斯瓦米反对平权运动、LGBT,曾在竞选中承诺解雇75%的联邦工作人员,废除教育部、联邦调查局等五个机构。
12)白宫办公厅副主任候选人斯蒂芬·米勒。曾担任政策高级顾问,拥有极右、反移民的政治立场。曾是“穆斯林”禁令的主要负责人,是修建隔离墙、家庭分离政策的主要制定者之一。

3 特朗普2.0政府:美国优先,对华遏制
共和党在外交上奉行“孤立主义”“美国优先”,上一任期内特朗普改变奥巴马时期的外交政策,四面开战、得罪盟友。
特朗普对中国大打贸易战、极限施压。中美贸易摩擦不断升级,美国从科技、外交、地缘政治、国际舆论、金融等方面与中国全面开战。
通过贸易战收取关税利益并让制造业回流,开启301调查,加征多轮关税,签署《美加墨自贸协定》设置“毒丸条款”针对中国。
利用科技战遏制中国创新活力,打压华为、大疆等高科技企业;提出净网计划,要求在运营商、应用商店、应用程序、云服务和海底电缆领域切断和中国的联系;签署行政命令,禁止美国与TikTok、WeChat及其母公司字节跳动、腾讯的任何交易;给予中国科技公司员工签限制。
利用地缘战搞乱中国及周边和平稳定的发展环境,通过《香港自治法》,插手中国台湾事务挑战主权及领土完整;制裁对华相对友好的国家。
在国际组织与规则领域,美国不承认中国市场经济和发展中国家地位等,单方面施压WTO修改国际规则。
在国际舆论领域,把控西方传统媒体、新兴社交媒体舆论,联合盟友共同诋毁中国国际形象,抹黑中国“一带一路”倡议。
第二任期,特朗普对内目标仍是“制造业回流”,促进就业,对外政策将继续延续“美国优先”。在掌握参议两院多数席位的优势下,特朗普能够更顺利执行大规模普征关税政策、以及推行相关法案。
具体来看,
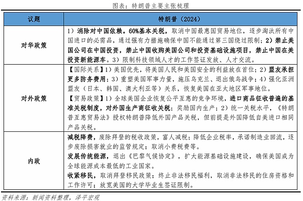
1)对华层面,加征关税,战略脱钩。贸易领域,普征60%基本关税,取消中国最惠国贸易地位,逐步淘汰所有中国进口的必需品,特别是生物医药产品;通过强有力措施确保中国不能通过第三国绕过限制对美出口。投资领域,禁止美国公司在中国投资,禁止中国收购美国公司和投资基础设施项目,禁止中国在美投资新能源车。人才领域,限制科技领域人才的工作签证发放、人才交流的情况,调查高校研究资金来源等。地缘政治领域,干预主权,加强亚洲盟友(日本、韩国、澳大利亚等)关系,制约中国发展。最根本也是最本质的是遏制中国崛起、维护美国霸权。
2)国际贸易层面,特朗普基于“美国优先”,以普征10%-20%关税方式,迫使贸易伙伴降低美国产品关税,加快制造业复苏和回流,促进美国就业。包括反对跨太平洋伙伴关系协定(TPP);无差别提高关税,对所有国家开征“基本关税”;对实施“不公平”贸易行为的国家进一步提高关税;实施《特朗普互惠贸易法》,保证美国产品获得各国最低关税水平。
3)国际关系和国家安全层面,特朗普坚持重塑军事力量,由盟友承担军事费用;反对战争,军事战略目标转向亚太地区,修复与朝鲜关系,维护亚太盟友关系,对日、韩、澳大利亚等盟友态度好于欧洲盟友。
4)内政层面,减税降费,承诺逐步废除损害就业的监管规定;支持增加本土能源生产、废除拜登的税收政策、降低企业税率等方式降低通胀。发展传统能源,退出《巴黎气候协定》;扩大能源基础设施建设。打击非法移民,实施更严厉的移民政策,取消非法移民福利。

4 对华遏制是美国两党共识,贸易战预期升温,中国如何应对?
1979年中美建交至今,中美关系可划分为三个阶段:1)合作共赢(1979-2000):其后为促进中国走向西方模式、自由经济、获得中国市场,美方拉拢中国,支持中国加入WTO。两党对华整体友好,对华接触是共识。
2)竞争合作(2000-2008):中美有竞争也有合作,2000年共和党政纲提出“中国是美国的战略竞争对手,而非战略合作伙伴”,但911事件后美国需要与中国合作对抗恐怖主义等,美国对中国实施“接触”与“遏制”战略。两党在此阶段对华定位出现分歧,共和党对华态度转为强硬与拉拢交织,民主党主张继续与中国接触,认为中美关系恶化会损害美国国家安全利益,但也关注中国的人权问题。
3)战略遏制(2008-今):美国受金融危机重创、贫富差距拉大,反全球化抬头,同时中国超越日本成为世界第二大经济体、提出“一带一路”倡议、南海冲突加剧。美国重返亚太,实施“亚太再平衡”,对华全面遏制。两党对华重新走向共识,即遏制中国。美方认为中国是经济上的国家资本主义,贸易上的重商主义,国际关系上的新扩张主义。
美国两党已达成对华强硬共识,与谁当选美国总统无关。特朗普政府在2017年底发布的《国防战略报告》已将我国定义为“战略性竞争对手”,其2020年发布的《美国对中华人民共和国的战略方针》进一步明确中美关系的性质是大国竞争和对华遏制战略思想,未来将延续既有态度,不断出台新的对华遏制举措。2020年5月20日,白宫发布《美国对中华人民共和国战略方针》,明确中美关系的性质是大国竞争。7月21日公布的民主党纲领强调,“民主党将会对中国以及任何试图削弱美国制造业的国家采取积极行动,我们将抵制中国窃取美国知识产权以及要求中国停止对美国企业的网络间谍行为。”“民主党将与盟国一道,发动世界上超过一半的经济体对抗中国,并尽可能从最强有力的位置进行谈判。”“民主党人对中国的态度将以美国的国家利益和盟国的利益为指导,并利用美国社会开放、经济活力以及同盟力量来塑造反映我们价值观的国际准则。”“我们相信,欧洲是我们与中国竞争的天然伙伴。”
在2018年中美贸易摩擦爆发初期,我们提出三大判断:“中美贸易摩擦具有长期性和日益严峻性”,“这是打着贸易保护主义旗号的遏制”,“我方最好的应对是以更大决心更大勇气推动新一轮改革开放,坚定不移。对此,我们要保持清醒冷静和战略定力”。
面对来自美国的战略遏制,中国最好的应对就是做好自己,以更大决心和更大力度推动改革开放,全力拼经济。大国宏观政策以我为主,为国内经济和就业服务,只要股市繁荣,房地产止跌回稳,经济复苏,就业改善,民众收入增长,企业家积极投资,一片欣欣向荣,全球资金将会源源不断流入中国,支持中国经济发展。假以时日,结果自见分晓。