Hyperliquid技术解读:桥合约、HyperEVM及其潜在问题
作者:Shew,仙壤GodRealmX
近期广受市场关注的Hyperliquid是最有影响力的链上订单薄交易所之一,其TVL已超过20亿美元,在被Messari评价为“链上Binance”的同时,甚至还把本已淡出大众视角的Layer3、应用链叙事重新拉回聚光灯下。凭借着Token上线一个月内FDV拉至300亿美元的辉煌成绩,Hyperliquid获得了从普通用户到从业人员的广泛关注,与此同时市面上也涌现出了大量关于Hyperliquid的研报,但这些文章基本聚焦于其在订单簿产品功能和交易机制上的特点,没有深入探究其背后的技术构造以及安全隐患。
本文作者旨在补足这一空缺,单纯从技术构造与安全的角度来考察Hyperliquid,帮助更多人理解这一明星项目的结构与原理。我们将从Hyperliquid跨链桥合约的构造与隐患、HyperEVM与HyperL1双链构造两大角度展开阐述,帮助大家深入理解其背后的技术架构与实现方式。

(目前Hyperliquid占用了Arbitrum上的USDC总供应量的67%)
HyperLiquid跨链桥解析
由于HyperLiquid并没有开源核心组件,但是开源了相关的桥合约,所以我们对桥合约方面的风险更为了解。Hyperliquid在Arbitrum上部署了一个桥合约,用来存储用户存入的USDC资产,我们可以在Bridge组件内看到Hyperliquid节点的部分行为。
验证者集合
从节点身份划分的角度来看,Hyperliquid有4组验证者,分别为hotValidatorSet、coldValidatorSet以及finalizers和lockers,对应着不同的职能。其中hotValidatorSet用于响应用户的提款操作等高频行为,一般使用热钱包以随时响应Hyperliquid用户的提款请求。
而coldValidatorSet主要用于修改系统配置,如改写hotValidatorSet或lockers等验证者集合的名单,或是处理桥合约的锁定状态,而且 coldValidatorSet 有权直接将某些提款请求无效化。
而lockers是一组有特殊权限的验证者,类似于Layer2惯用的“安全委员会”,会在一些突发情况下用投票决定是否让跨链桥暂停运转。目前Hyperliquid桥的lockers集合内包含5个地址,只需要2个locker投票即可暂停桥合约的运行。

至于finalizers其实也是一组特殊的验证者,主要用于确认跨链桥的状态变化,从合约层面来看主要确认的就是用户存款和提款。Hyperliquid的跨链桥使用“提交-确认”机制,比如用户发起提款后并不会被立即执行,需要等待一段时间(这段时间被称为争议期)。等待争议期结束后,finalizers内的成员执行提款交易,提款才可以被正常执行。
而一旦跨链桥出现问题,比如某笔提款声明要提走的资产大于该用户实际拥有的资产余额,Hyperliquid节点就可以在争议期内使用lockers投票暂停跨链桥合约运行,或者由 coldValidatorSet直接将有问题的提款请求无效化。
目前Hyperliquid的只有4个验证者节点,所以hotValidatorSet和coldValidatorSet只对应4个链上地址。Hyperliquid在初始化时,自动将hotValidatorSet内的地址注册为 lockers和finalizers的成员,而coldValidatorSet为Hyperliquid官方自己控制,使用冷钱包来存储密钥。
存款
Hyperliquid的桥合约基于EIP-2612的Permit方法来处理用户的存款操作,且桥合约内只允许用户存入USDC一种资产。Permit相比于传统的Approve—Transfer模式更为简洁,也便于支持批量操作。
Hyperliquid的桥合约使用了batchedDepositWithPermit函数来批量处理多笔存款,这里的存款动作较为简单,不存在资金安全风险,在处理流程上很简洁,只是使用了Permit方法来节优化UX。

提款
相比于存款,提款是一个高度危险的操作,所以提款逻辑会比存款复杂很多。当用户发起提款请求后,Hyperliquid节点会调用桥合约的batchedRequestWithdrawals函数。此时桥合约会要求每笔提款请求必须凑齐hotValidatorSet的2/3签名权重,注意很多文档在此处都描述为“集齐2/3的签名”,但实际上桥合约检查的是“2/3的签名权重”。目前HyperLiquid只有4个权重相同的节点,所以检查签名权重和检查签名数量暂时一致,但在未来,HyperLiquid可能引入高权重的节点。
当发起提款请求后,跨链桥不会立即将合约控制的USDC转移出去,而是有一个“争议期”,类似于欺诈证明协议中的“挑战期”。目前Hyperliquid桥合约的争议期为200秒,在争议期内可能出现两种情况:
1.lockers认为目前的提款请求存在严重问题,此时可以直接投票把合约暂停/冻结;
2.节点认为部分提款行为存在问题,此时coldValidatorSet 成员可以调用 invalidateWithdrawals函数,令该笔提款无效化。
如果争议期内没有出现问题,待争议期结束后,finalizers内的成员可以调用桥合约中的batchedFinalizeWithdrawals函数来敲定最终的状态,该函数触发后USDC才会被打到用户在Arbitrum的钱包地址里。

所以从安全模型的角度来看,假如有恶意攻击者想在Hyperliquid的提款流程中做手脚,就需要突破三道防线:
1.掌握hotValidatorSet内的2/3签名权重,换言之需要获取一定数量的私钥或是串谋;目前HyperLiquid只有4个验证者,被攻击者控制或串谋的可能性不低;
2.在争议期内,攻击者应避免自己的恶意交易被发现,一旦被发现很有可能使lockers出手锁住合约。我们会在下文专门讨论这部分。
3.获取至少一个finalizers 成员的私钥,让自己的提款行为被最终确认。目前 finalizers成员和hotValidatorSet成员基本一致,所以只要攻击者满足了上述条件1,就自动满足了条件3。
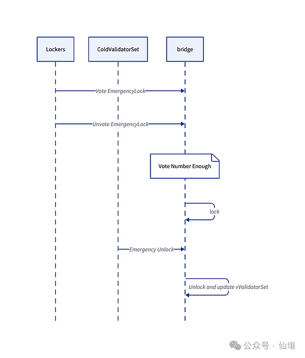
桥合约的锁定
前面我们多次提到了Hyperliquid设置了一个锁定跨链桥合约的功能。具体来说,锁定跨链桥需要lockers成员调用跨链桥合约中的voteEmergencyLock函数进行投票,目前当2名 lockers调用该函数给出投票后,跨链桥合约就会被锁定并暂停运转。
但需要注意,HyperLiquid的跨链桥也提供了unvoteEmergencyLock函数,允许lockers成员撤回投票。而一旦跨链桥合约被成功锁定,就只能通过名为emergencyUnlock的函数来解除锁定,需要收集coldValidatorSet成员2/3以上的签名权重。
emergencyUnlock 功能在解除锁定的同时,也会输入新的hotValidatorSet和 coldValidatorSet验证者地址集合,并且会立即更新。

验证者集合更新
相比于费尽心思尝试突破提款流程中的已有防线,一种更好的攻击手段是直接使用 updateValidatorSet函数更新hotValidatorSet和coldValidatorSet验证者集合。这要求调用者必须给出所有hotValidatorSet成员的签名,且该操作有200秒的争议期。
当争议期结束后,需要finalizers成员调用finalizeValidatorSetUpdate函数,完成最终的状态更新。
至此,我们已经介绍了Hyperliquid跨链桥的大部分细节。本文没有介绍lockers和 finalizers的更新逻辑,这两者的更新都需要hotValidatorSet签名,而将某一个成员移除则需要coldValidatorSet签名。
总结下来,Hyperliquid的桥合约包含以下风险:
1.黑客控制了coldValidatorSet后可以无视任何阻拦来盗取用户资产。因为coldValidatorSet拥有emergencyUnlock函数的操作权限,可以让lockers对桥合约的锁定动作无效化,并且可以即时更新节点名单。目前Hyperliquid 只存在4个验证者节点,被盗取私钥的可能性并不低;
2.finalizers拒绝对用户的提款交易进行最终确认,展开审查攻击;种情况下用户资产不会被盗,但可能无法从桥合约中提款;
3.lockers恶意定跨链桥,此时所有的提款交易都无法执行,只能等coldValidatorSet解锁;
HyperEVM与双链交互架构
为了让订单簿交易变的可编程化,比如引入隐私交易等需要智能合约来实现的场景,Hyperliquid推出了名为HyperEVM的方案。它相比于传统的EVM有两个特殊优势:一是HyperEVM可以读取HyperLiquid的订单簿状态,二是HyperEVM内的智能合约可以与Hyperliquid订单簿系统交互,这大大扩展了Hyperliquid的应用场景。
举一个简单例子,如果用户需要保证挂单操作的隐私性,此时可以在HyperEVM上通过类似Tornado Cash的智能合约套一层隐私,然后通过特定接口在HyperLiquid的订单簿系统中触发挂单动作。
在介绍HyperEVM前,我们需要介绍Hyperliquid为HyperEVM准备的特殊架构。由于Hyperliquid有定制化的超高性能订单薄系统,而EVM环境下的交易处理速度要慢很多。为了避免订单簿系统工作速度变慢,Hyperliquid使用了“双链方案”,实质是让Hyperliquid节点设备在软件层面同时运行两条区块链,每个节点都在本地存放两条链的数据,对两条链的交易分别进行处理。
Hyperliquid为其定制化的订单薄系统专门设置了一条链,同时增加了一条EVM兼容的链(HyperEVM)。这两条链的数据在节点群体间通过相同的共识协议来传播,作为一个统一的状态来存在,但在不同的执行环境中分别运行。我们称订单薄专用链为Hyperliquid L1 (L1),这条链是存在许可制的;而用于HyperEVM 的链为HyperEVM(EVM),这条链是无许可的,任何人都可以部署合约,这些合约可以通过预编译代码来访问L1内的信息。
需要注意的是Hyperliquid L1的出块速度大于HyperEVM链,但这些区块仍会按顺序执行。EVM 链上的合约可以读取过往L1区块内的数据,并向未来的L1区块写入数据。如下图:

为了让HyperL1和HyperEVM之间实现交互,Hyperliquid利用了Precompiles和Events两种技术手段。
Precompiles
所谓的预编译(Precompiles),说白了就是将一些在智能合约中不易实现、复杂度较高的操作直接挪到底层中实现,把对Solidity不友好、较为麻烦的计算流程挪到常规的智能合约外部去处理,这类预编译代码可以用C、C 等比Solidity更贴近设备底层的语言来实现。
预编译的方式可以让EVM支持更高级更复杂的功能,便于支持智能合约开发者的需求。在表现形式上,预编译实质就是一组特殊的智能合约,其他智能合约可以直接调用这些特殊合约,传入参数并获得预编译执行的返回结果。目前原生EVM内就通过预编译的方式实现了ecRecover指令,可以在EVM内部检查secp256k1签名是否正确,而该指令就位于0x01地址内。
使用预编译增加一些特殊功能是目前的主流做法,比如 Base 就增加了P256预编译代码来方便用户进行WebAuth身份鉴权操作。

(此图来自 Rollup Codes 网站)
与这种目前的主流方案一致,HyperEVM 也增加了一系列的预编译代码来实现EVM对 Hyperliquid订单薄系统状态的读取。目前已知的一个Hyperliquid的预编译代码地址是0x0000000000000000000000000000000000000800,该预编译地址可以读取最近一个L1区块内的用户的永续合约的仓位情况。

Events
我们在上文提到HyperEVM可以向HyperL1区块内写入数据,写入行为就是依赖于Events实现的。Events是EVM内的原生概念,它允许智能合约在执行过程中向外部(如前端应用或监听器)发送日志信息,便于外界监听智能合约的运行情况。
比如在用户使用ERC-20合约的代币转账功能时,合约会抛出Transfer相对应的Event,以便于区块浏览器等前端应用获知代币转账情况。这些Events信息会被包含在区块内,而监听和检索Events日志都存在大量的成熟方案。
现在很多和跨链相关的场景都会使用Events来传递跨链参数,比如Arbitrum部署在以太坊主网上的桥合约内,用户就可以调用相关函数抛出事件在Arbitrum上触发交易。

已知的信息表明,HyperLiquid节点会监听
0x3333333333333333333333333333333333333333 (事件地址)抛出的Events,根据Events包含的信息获知用户意图,并据此将意图转化为交易动作,写入未来的Hyperliquid L1区块中。
比如,上述事件地址会提供一个函数,当用户调用此函数时,事件地址会抛出名为IocOrder的Event。在Hyper L1区块产生时,HyperLiquid节点会先查询最近HyperEVM内事件地址抛出的Events,当检索到新的IocOrder事件时,就会将其转化为在Hyper L1内的挂单操作。
HyperBFT
在共识协议层面,Hyperliquid采用了名为HyperBFT的协议,这是一种基于HotStuff的衍生方法。目前HutStuff-2已经是最新的复杂度最低的几种共识协议之一。
根据资料显示,在最初HyperLiquid使用了Tendermint共识算法,是Cosmos系统内默认使用的共识算法,但该算法效率较低,每个阶段都需要All-to-All的消息交换,每个节点都要向所有其他节点发送消息,通信复杂度为O(n²),其中n是节点的数量。

如果采用Tendermint,Hyperliquid每秒最多能处理20,000笔订单。为了达到中心化交易所的速度,HyperLiquid团队基于HotStuff开发了HyperBFT算法,并将其用Rust 实现,理论上每秒最多可处理200万笔订单。
下图展示了在非并行情况下的HyperBFT共识的消息传递方式,可以看到,所有的消息被Leader汇总并统一广播,免去了节点之间自行交换消息的步骤,大幅降低了复杂度。

简单来说,HyperBFT 就是当前的leader出块,全体节点参与投票并将投票结果统一发送给Leader,再让下一个leader轮换的共识协议。实际上Hotstuff和Tendermint涉及的具体细节要复杂的多,本文受限于篇幅和侧重点不在此赘述。
对开发者而言需要注意的要点
上述基于Precompiles的数据读取机制是比较完美的,Solidity开发者读取Hyper L1状态时不需要专门编写相应的代码,但是需要注意msg.sender的问题。与大部分以太坊二层类似,HyperLiquid 也允许用户直接与Hyper L1内的系统合约交互,间接触发在HyperEVM链上的交易动作,此时如果智能合约在该交易内读取msg.sender字段,会发现msg.sender对应的是HyperL1系统合约的地址,而不是最开始在HyperL1上发起交易的用户地址。
而对于EVM与L1的交互,开发者需要注意一系列问题。第一个问题是交互的非原子性问题,假如用户在HyperEVM上通过前述事件地址,间接在L1内挂单,但L1内并没有充分的资产,那么该交易肯定会失败,但用户调用事件地址的函数时不会有错误返回提示。交互的非原子性问题可能导致用户的资产受损。此时对于开发者而言,需要在EVM智能合约端手动处理挂单失败的情况。而且EVM内的智能合约应该有用于最终资金收回的函数,避免用户资产在L1内永远无法提取出来。
其次,EVM对应的合约地址在L1内必须存在映射账户,当用户在EVM内部署完成智能合约后,需要在L1内向映射地址转入少量USDC,迫使L1为合约地址创建账户。该部分操作可能与 HyperLiquid的底层共识相关,在Hyperliquid的文档中有明确要求。
最后,开发者需要注意一些特殊情况,特别是代币的余额情况。Hyper L1存在一个特殊地址用于资产转移,但用户将资产发送到该特殊地址时,资产就会从L1跨到HyperEVM链内。由于 HyperLiquid节点实际上同时执行EVM链和L1链,可能在用户转移资产后HyperEVM仍许久未出块,此时用户在EVM链上无法读到自己的余额。
简单来说,此时的用户资产卡在的跨链桥内,无论是在L1还是EVM链内都无法查询,开发者构建的协议应当处理上述特殊情况,避免用户产生恐慌情绪。
总结来看,HyperEVM类似于基于Hyperliquid L1的二层,HyperEVM依赖于预编译代码读取L1 状态,也依赖于Events来与Hyper L1产生交互。L1也存在一些系统合约帮助用户在HyperEVM内触发交易,或是进行资产跨链。但与一般的Layer1——Layer2架构不同,Hyperliquid为HyperEVM提供了更高的互操作性。
参考资料
Hyperliquid: The Hyperoptimized Order Book L1
hyperliquid-dex/contracts
The Not-So-Definitive guide to Hyperliquid Precompiles.
What is the difference between PBFT, Tendermint, HotStuff, and HotStuff-2?