香港首届Web3人工智能与RWA产业投融生态对接峰会蓄势待发
香港首届Web3人工智能与RWA产业投融生态对接峰会蓄势待发
——聚焦金融科技革新,探索智能投资未来
活动关键信息速览

正文介绍:
在全球数字经济浪潮的推动下,Web3技术与人工智能的深度融合正逐步成为重塑金融、科技和实体经济的关键力量。2025年,全球正处于科技与资本深度融合的临界点:Web3带来了资产流通的新范式,AI推动决策、金融、身份等系统的重构,而RWA(真实世界资产上链)正成为连接链下亿万资产与链上金融的桥梁。作为全球金融枢纽与创新高地,香港以其开放的监管环境、成熟的资本市场和国际化视野,成为连接东西方技术与资本的首选桥梁。
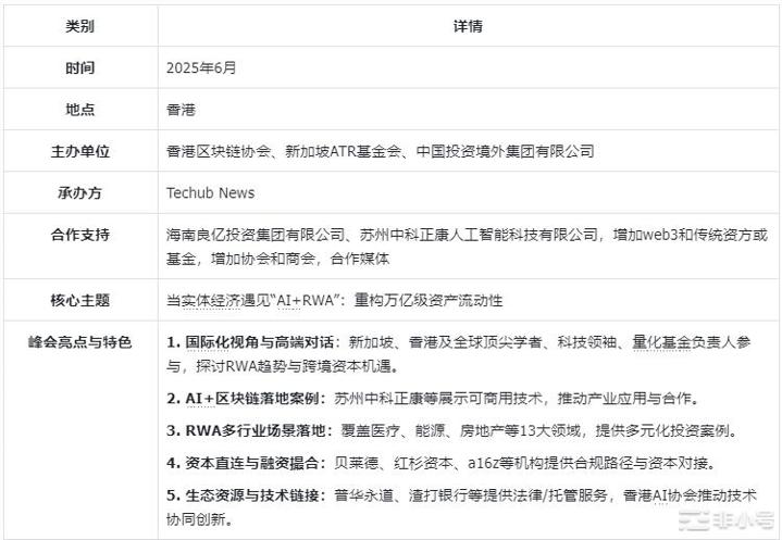
在此背景下,香港首届Web3人工智能与RWA产业投融生态对接峰会应运而生。本次峰会由香港区块链协会、新加坡ATR基金会、中国投资境外集团有限公司联合主办,Techub News承办,并获得海南良亿投资集团有限公司、苏州中科正康人工智能科技有限公司的合作支持。峰会定于2025年6在香港举行,旨在解决技术、资本与监管之间存在的巨大“连接断层”,推动“产、学、研、资”融合共识,促进科技与资本的深度对接。
峰会主题与核心议题
本次峰会的主题是“当实体经济遇见‘AI+RWA’:重构万亿级资产流动性”,核心议题围绕Web3、人工智能与RWA的深度融合展开。峰会旨在搭建一个高端对话平台,汇聚全球顶尖科技企业、金融机构、学术机构及投资人,共同探讨如何通过技术创新推动Web3、人工智能与RWA的跨界融合,加速技术落地与资本赋能,进而重构万亿级资产的流动性。
峰会亮点与特色
1. 国际化视角与高端对话
本次峰会将邀请来自新加坡、香港及全球各地的顶尖学者、科技企业领袖、量化基金负责人及合规专家参与,共同见证智能投资时代的里程碑时刻。通过国际化视角,深入探讨RWA的未来发展趋势及跨境资本流动的新机遇。
2. AI+区块链落地案例展示
苏州中科正康人工智能科技有限公司等AI先锋机构将在峰会上展示其可商用的AI与区块链技术,以及商务合作逻辑。这些落地案例将为参会者提供宝贵的实践经验和合作机会,推动技术的实际应用与产业落地。
3. RWA项目应用场景落地方案
峰会将聚焦RWA项目的应用场景落地方案,涵盖医疗、能源、交通、零售、农业、制造业、房地产、教育、文旅、环保、媒体、体育、人力资源等多个行业领域。通过展示RWA在各行业中的实际应用案例,为参会者提供多元化的投资与合作机会。
4. 资本直连与融资撮合
峰会汇聚了全球资本,包括贝莱德、汇丰私募、维港投资、红杉资本、Animoca Brands、a16z、Paradigm等知名投资机构。通过资本直连与融资撮合环节,为项目方提供合规路径与资本落地通道,解决投资机构难以穿透式评估新兴资产价值与风险的问题。
5. 生态资源与技术链接
普华永道、德勤、渣打银行等顶级律所与托管服务商将在现场开放合作资源,为参会者提供法律咨询、托管服务等一站式解决方案。同时,香港区块链协会以及相关AI先锋机构将释放智能化协同红利,推动技术创新与产业升级。
ATRNX.AI:引领金融量化交易变革
作为新加坡ATR基金会的旗舰项目,ATRNX.AI在本次峰会中占据重要地位。ATRNX.AI以底层技术重构量化交易逻辑,通过神经网络超算系统与超10000款AI Agent集群,实现市场机会的毫秒级捕捉。其首创的“碎片化分布式建仓”与算法组网蒸馏框架,以及依托硬件飞地技术与自动移动止盈止损系统的风控机制,共同构成了ATRNX.AI引领量化交易变革的核心竞争力。
在本次峰会上,ATRNX.AI将展示其全智能量化交易系统的最新成果,并与参会者共同探讨量化交易的未来发展趋势及智能投资的新机遇。
招商赞助诚邀您的加入
除了汇聚全球顶尖的科技力量与金融智慧,本次香港首届Web3人工智能与RWA产业投融生态对接峰会还诚挚邀请各行业领军企业、投资机构及有识之士成为我们的合作伙伴与赞助商。通过赞助本次峰会,您的品牌将获得前所未有的曝光机会,与数百位行业精英面对面交流,共同探索Web3、人工智能与RWA领域的无限可能。赞助级别多样,包括金牌赞助、银牌赞助、铜牌赞助及指定产品/服务赞助等,满足不同企业的需求与预算。作为我们的尊贵赞助商,您将享有专属的品牌展示区、VIP邀请函、峰会纪念品定制等多重权益,更有机会在峰会现场发表主题演讲或参与圆桌讨论,分享您的行业见解与成功经验。我们期待您的加入,共同携手打造这场金融科技领域的年度盛事!
参会价值与活动详情
本次峰会不仅为参会者提供了宝贵的交流与合作机会,更将展现Web3、人工智能与RWA深度融合的广阔前景。参会者将能够:
直接接触亚洲顶级RWA投资机构,了解投资机构的投资策略与风险偏好;
辅导和孵化实体项目如何优化资产上链,提升项目的市场竞争力与融资能力;
了解香港、新加坡的监管框架,为项目的合规运营提供法律保障。
时间:2025年6月
地点:香港
结语
2025年6月,香港将迎来一场全球金融科技创新的风暴眼。这场汇聚技术、资本与产业智慧的盛会,不仅将展现ATRNX.AI引领的量化革命成果,更将开启Web3与RWA赋能实体经济的新篇章。让我们携手共进,共同探索智能投资的未来之路!